• (88) 3691-2842
  • secretaria@fpo.edu.br
  • Exemplo PROCESSO SELETIVO
  • Exemplo BIBLIOTECA VIRTUAL
  • Exemplo BIBLIOTECA FPO
  • Exemplo PORTAL DE EVENTOS
  • Exemplo WEBMAIL
cropped-cropped-Logo-FPO_PNG.pngcropped-cropped-Logo-FPO_PNG.pngcropped-cropped-Logo-FPO_PNG.pngcropped-cropped-Logo-FPO_PNG.png
  • Institucional
    • Ponto TOTVS
    • Conheça a FPO
    • Treinamento
    • Convênios
    • Comunicados
    • Organograma
    • CPA
    • Documentos Oficiais
      • PPI
      • PDI
      • REGIMENTO GERAL
      • PORTARIAS
      • PUBLICAÇÕES
  • Políticas
    • Ensino
    • Pesquisa
    • Extensão
    • Discente
    • Egressos
    • Responsabilidade Social
  • Editais
  • Resultados
  • Cursos
    • Análise e Desenvolvimento de Sistemas
    • Biomedicina
    • Direito
    • Enfermagem
    • Fisioterapia
    • Odontologia
    • Psicologia
    • Serviço Social
    • Terapia Ocupacional
  • Formas de Ingresso
  • Acadêmico
    • Portal Acadêmico TOTVS
      • Portal do Aluno TOTVS
      • Portal do Professor TOTVS
      • Portal Gestão Educacional TOTVS
      • Portal de Consulta de Diplomas
    • Biblioteca
    • Calendário
      • PDF
      • EBOOK
    • Diplomados
    • Validar Documento
    • Enade
    • Estágio
    • Informativos
    • Webmail
    • Portal de Eventos
    • Ambiente Virtual de Prova
  • Serviços
    • Núcleo de Práticas Jurídicas (NPJ)
    • Núcleo Integrado de Saúde (NIS)
  • Downloads
✕
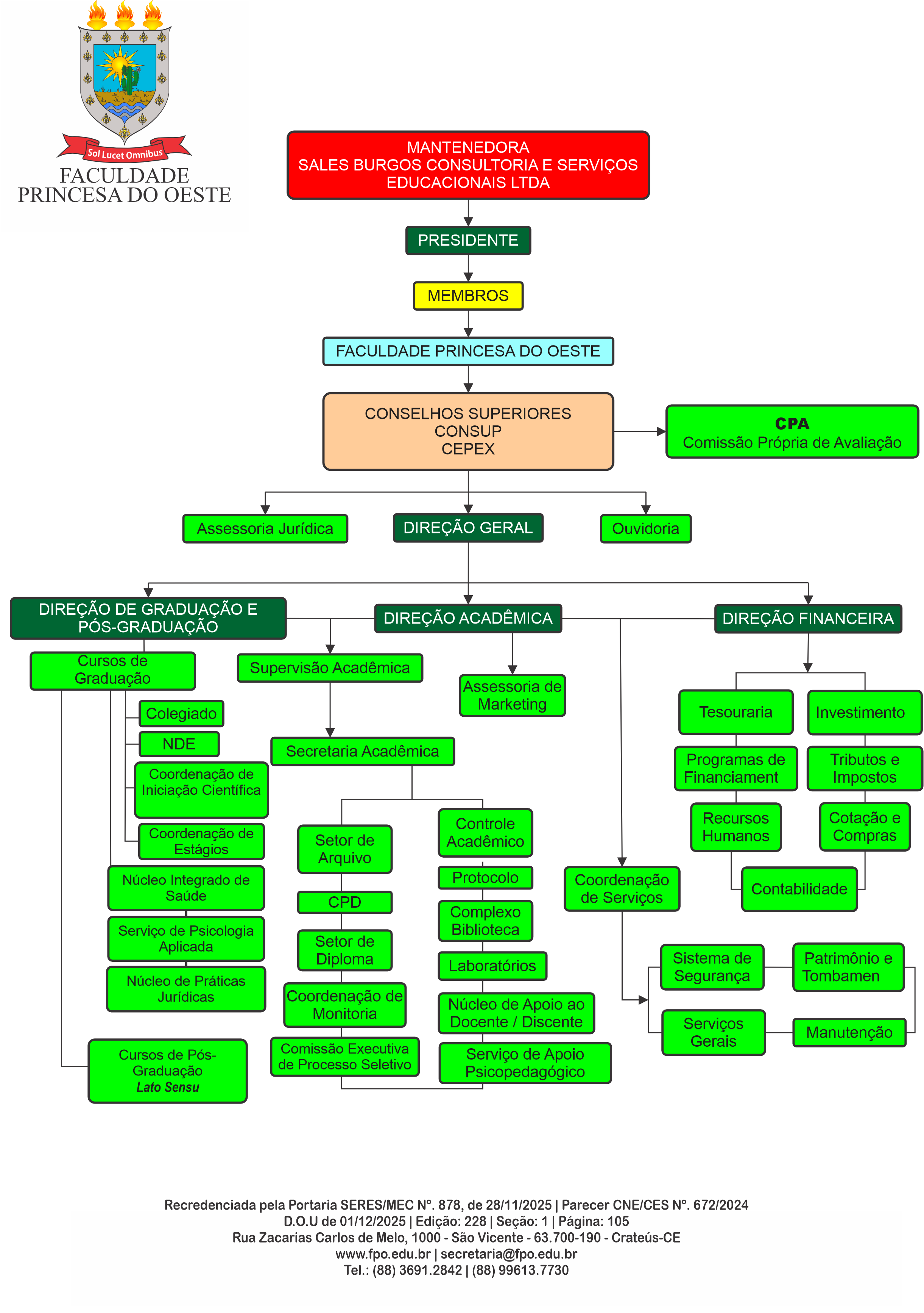
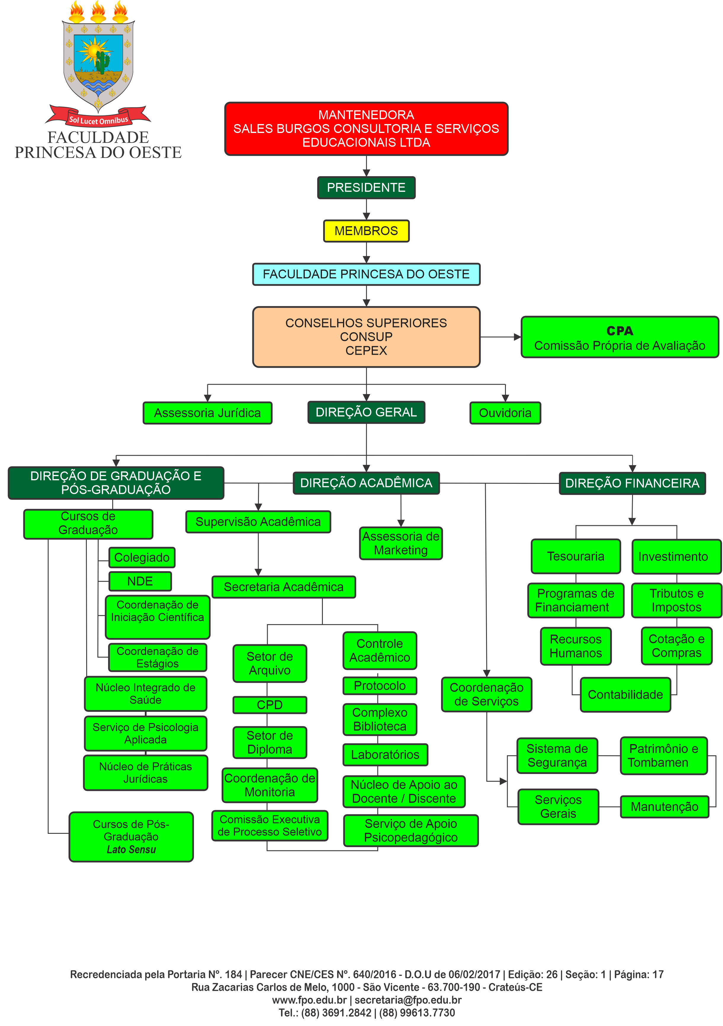
Organograma

Acesso rápido

  • Conheça a FPO
  • Biblioteca
  • Calendário Acadêmico
  • CPA
  • Downloads
  • Editais
  • Organograma
  • Ouvidoria
  • Formas de ingresso
  • Núcleo de Práticas Jurídicas (NPJ)
  • Serviço de Psicologia Aplicada (SPA)

Cursos de Graduação

  • Análise e Desenvolvimento de Sistemas
  • Biomedicina
  • Direito
    Enfermagem
  • Fisioterapia
    Psicologia
    Serviço Social
  • Terapia Ocupacional

Cursos de Pós-Graduação

  • Atenção Hospitalar à Saúde
  • Ciências Forenses e Medicina Legal
  • Cuidado à Pessoa com Transtorno do Espectro Autista
  • Direito Penal e Direito Processual Penal
  • Direitos Sociais e Políticas Públicas
  • Direito do Trabalho e Previdência Social
  • Doenças Infecciosas e Parasitárias
  • Enfermagem do Trabalho
  • Gestão e Auditoria de Sistema e Serviços de Saúde
  • Prevenção e Posvenção do Suicídio
  • Saúde Mental e Psicopatologia
  • Terapia Intensiva, Urgência e Emergência

Endereço e Contato

  • Rua Zacarias Carlos de Melo, 1000, São Vicente, Crateús-CE, 63700-190
  • Whatsapp (Secretaria): (88) 9 9613-7730
  • Whatsapp (FIES/PROUNI): (88) 9 9259-1872
  • Whatsapp (SPA): (88) 9 9916-9237
  • Whatsapp (NPJ): (88) 9 8115-6637
  • Fone: (88) 3691-2842
  • Email: secretaria@fpo.edu.br

Siga nossas redes

  • Instagram
  • Facebook
  • YouTube
© Copyright 2022 por CPD TI - FPO. Todos os direitos reservados.
  • Exemplo PROCESSO SELETIVO
  • Exemplo BIBLIOTECA VIRTUAL
  • Exemplo BIBLIOTECA FPO
  • Exemplo PORTAL DE EVENTOS
  • Exemplo WEBMAIL
Usamos cookies em nosso site para oferecer a você a experiência mais relevante, lembrando suas preferências e visitas repetidas. Ao clicar em “Aceitar tudo”, você concorda com o uso de TODOS os cookies.
Configurações de cookiesAceitar tudo
Manage consent

Privacy Overview

This website uses cookies to improve your experience while you navigate through the website. Out of these, the cookies that are categorized as necessary are stored on your browser as they are essential for the working of basic functionalities of the website. We also use third-party cookies that help us analyze and understand how you use this website. These cookies will be stored in your browser only with your consent. You also have the option to opt-out of these cookies. But opting out of some of these cookies may affect your browsing experience.
Necessary
Sempre ativado
Necessary cookies are absolutely essential for the website to function properly. These cookies ensure basic functionalities and security features of the website, anonymously.
CookieDuraçãoDescrição
cookielawinfo-checkbox-analytics11 monthsThis cookie is set by GDPR Cookie Consent plugin. The cookie is used to store the user consent for the cookies in the category "Analytics".
cookielawinfo-checkbox-functional11 monthsThe cookie is set by GDPR cookie consent to record the user consent for the cookies in the category "Functional".
cookielawinfo-checkbox-necessary11 monthsThis cookie is set by GDPR Cookie Consent plugin. The cookies is used to store the user consent for the cookies in the category "Necessary".
cookielawinfo-checkbox-others11 monthsThis cookie is set by GDPR Cookie Consent plugin. The cookie is used to store the user consent for the cookies in the category "Other.
cookielawinfo-checkbox-performance11 monthsThis cookie is set by GDPR Cookie Consent plugin. The cookie is used to store the user consent for the cookies in the category "Performance".
viewed_cookie_policy11 monthsThe cookie is set by the GDPR Cookie Consent plugin and is used to store whether or not user has consented to the use of cookies. It does not store any personal data.
Functional
Functional cookies help to perform certain functionalities like sharing the content of the website on social media platforms, collect feedbacks, and other third-party features.
Performance
Performance cookies are used to understand and analyze the key performance indexes of the website which helps in delivering a better user experience for the visitors.
Analytics
Analytical cookies are used to understand how visitors interact with the website. These cookies help provide information on metrics the number of visitors, bounce rate, traffic source, etc.
Advertisement
Advertisement cookies are used to provide visitors with relevant ads and marketing campaigns. These cookies track visitors across websites and collect information to provide customized ads.
Others
Other uncategorized cookies are those that are being analyzed and have not been classified into a category as yet.
SALVAR E ACEITAR